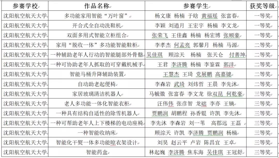
2019年辽宁省大学生机械创新设计大赛于10月18日-20日在辽宁工程技术大学举行,来自全省26所高校310项实物组作品参加参赛。我校作品在创新创业学院和机电工程学院领导的支持下,在各位指导教师和同学们的努力下,经过决赛专家组评审和现场答辩,最终荣获辽宁省一等奖3项、二等奖5项、三等奖7项。我校一等奖获奖数量在全省高校实物组比赛中排名第二。
2019年辽宁省普通高等学校本科大学生机械创新设计大赛主题为“智慧家居、幸福家庭”,参赛作品的评审采用综合评价,主要包括,选题评价、设计评价、制作评价和现场评价4个方面。
机械创新设计大赛校赛收到近300件作品,1300余人参加比赛,是大赛有史以来收到作品数量和参与学生人数最多的一次比赛。大赛主要目的在于引导高等学校在教学中注重培养大学生的创新设计能力、综合设计能力与团队协作精神;加强学生动手能力的培养和工程实践的训练,提高学生针对实际需求进行创新思维、机械设计和制作等实际工作能力;吸引、鼓励广大学生踊跃参加课外科技活动,为优秀人才脱颖而出创造条件。

我校高度重视创新创业教育工作,确立了以“竞赛为牵引、项目为支撑、俱乐部为载体”的创新创业教育工作新思路、新模式。本次比赛由机电工程学院“空天机构创新俱乐部”负责,由机电工程学院李红双老师带队参赛,比赛过程得到了学校各部门的大力支持。在指导老师们精心指导下,参赛选手们积极备战,凭借丰厚的专业知识及稳健的发挥在这次比赛中获得优异成绩。
我们将继续以赛事为牵动,鼓励和指导学生走出课堂,以解决生活和社会中的实际问题作为创新之源泉,继续深化项目研究,努力实现科技转化,为东北全面振兴及沈阳社会经济发展贡献沈航人的智慧。