一、竞赛简介
全国大学生光电设计竞赛(China National University Students' Opt-Sci-Tech Competition)是由中国光学学会、中国光学学会光学教育专业委员会代表主办机构、全国大学生光电设计竞赛委员会(以下称“全国光电竞赛委”)具体负责,全国大学生光电设计大赛意指促进光电知识的普及,加强大学生实践、创新能力和团队精神的锻炼与培养,促进高等教育改革。该项目比赛在我校竞赛立项名单中的类别为A1,由沈阳航空航天大学理学院格物求理创新俱乐部承办的沈阳航空航天大学光电设计竞赛(校赛)将于今年5月中下旬选拔优秀的参赛项目代表我校参加第八届东北地区大学生光电设计竞赛和第十二届全国大学生光电设计竞赛。
二、竞赛规则
1、本届全国大学生光电设计竞赛按内容分为“创意赛道”和“光学设计赛道”两个赛道。其中创意赛道是指围绕光电学科领域的创意、创新、创业开放性路演类竞赛类型,参赛队可按要求自行设立创意、创新、创业类开放性主题参赛将光电信息技术与移动互联网、云计算、大数据、人工智能、物联网等新一代信息技术和经济社会各领域紧密结合,培育新产品、新服务、新业态、新模式,促进光电技术与教育、医疗、交通、制造、金融、绿色能源、生态农业、消费生活等深度融合;光学设计赛道是围绕光学系统设计技术的竞技类竞赛类型,其举办要求另行通知。学校将按比例来评审出校赛一、二、三等奖。
2、参赛对象:创意类竞赛每支队伍不多于3人且研究生不多于1人;初创类竞赛参赛队必须是学生为主体或参与的注册公司,同时参赛人不多于7人且研究生不多于2人。
3、全国大学生光电设计竞赛时间安排:
(1)报名及作品提交时间:截止到2024年5月20日23:59(初定)
(2)方案设计结果(初赛)的公布时间:2024年5月22日(初定)竞赛组委会组织专家对参赛队伍方案进行评审,并公布参加决赛的入围名单。
(3)现场决赛时间:2024年5月23日(初定)入围参赛队需到场进行创意设计展示与讲解,争夺国区赛入围资格。
4、报名方式:报名需提交《第八届东北地区大学生光电设计竞赛方案设计书》,评审专家根据小论文,选择优秀同学进入复赛。将报名表和方案设计书提交到创新创业学院指定竞赛网站上:https://cxcy.sau.edu.cn/comp/front/comp/info?id=2031
5、校赛联系人:
马佳13609833651
杨柳15704306940
具体详情和后续通知请加QQ群进行了解
群号:786876194

三、历年取得的成绩
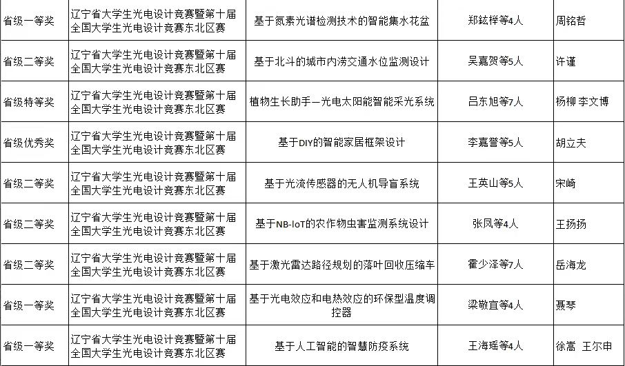
我校于2021年首次举办该项比赛,参加省赛国赛获奖情况如下表所示(表1,表2)。在2023年由哈尔滨工业大学举办的第十一届全国大学生光电设计大赛,我校由马佳老师带队参加第十一届全国大学生光电设计竞赛,由徐嵩老师、王尔申老师作为指导教师指导的“追影小队”一组获得实物组国家二等奖,取得突破性成绩。在此项比赛中,我校多次获得优秀组织单位,多名教师获得优秀指导教师。





四、赛场风采






图文来源|SPE物理家
排版|闫荟轩
初审初校|李密
复审复校|魏利峰
终审终校|李江